The Electronic Age of Engines: The Best of All Worlds

Michael A. Devine
Caterpillar, Electric Power Division
Gas Product Marketing Manager

September 2013

INTRODUCTION

Clean air legislation worldwide brought major changes in the cars we drive. Carburetors gave way to electronic fuel injection, magnetos to electronic ignition and timing. Microprocessors now control the entire combustion cycle and almost every significant engine function.

As a result, cars cost more than they otherwise would, but they use fuel much more efficiently, run more reliably, need less-frequent tune-ups and other maintenance, and produce emissions orders of magnitude lower, helping keep cities clean and livable. A similar renaissance has come to industrial gas-fueled engines, and for much the same reason. Today’s electronically controlled gas-fueled engines pack more power into the same or smaller footprint than older designs. They can reach mechanical efficiencies approaching 45 percent, versus 30 to 35 percent at best for earlier-generation units. Lean burn gas engines produce NOx emissions as low as 0.5 g/bhp-hr (250 mg/Nm3) without the use of exhaust aftertreatment, versus 10 to 20 g/bhp-hr (4,550 to 9,100 mg/Nm3) for rich-burn engines not equipped with exhaust aftertreatment. Even lower emissions can be achieved through commercially available exhaust aftertreatment technologies such as oxidation catalysts, urea-based SCR catalysts, and three way catalysts. This new generation of engines can operate for as long as 4,000 hours between spark plug and oil changes – some six months of continuous duty, more than double the intervals expected from traditional engine technology.

All this, combined with increased availability and lower global natural gas prices, makes today’s gas engines attractive for a wide range of applications that can contribute to a cleaner and more efficient energy infrastructure. Their uses range from on-site prime power, to utility-based distributed generation, to highly cost-effective combined heat and power, to applications involving a wide variety of low-energy “waste” or “opportunity” fuels.

To appreciate these engines’ productive potential, it is useful to understand the technological changes that make it possible.

DYNAMIC OPERATIONS

Engines operate in dynamic environments: ambient temperature, humidity, fuel heating value and purity, load variability, and other factors all affect performance in some way. If not properly controlled, an engine can misfire, lose power, consume excess fuel, release higher levels of emissions, or stray into detonation (“knocking”), an explosive form of uncontrolled combustion that, if allowed to continue, severely damages cylinder components and shortens engine life.

The question is not whether an engine must be controlled but how. Until the advent of electronics and microprocessors, the only available control methods were manual and mechanical. Methods such as leaning or richening the air/fuel mix by adjusting the carburetor, and advancing or retarding the timing by turning a screw, were both imprecise and labor-intensive. Optimizing performance in the face of changing environmental and operating conditions would require essentially babysitting the engine.

Since continuous manual engine adjustments were impractical, engine settings were essentially a compromise. For example, an engine setting might be chosen to sacrifice fuel efficiency for assurance that rising temperature, falling humidity and a change in fuel quality would not push the engine into detonation. In times when fuel was relatively inexpensive and emissions were not a concern, this approach was acceptable, especially since there were few workable alternatives.

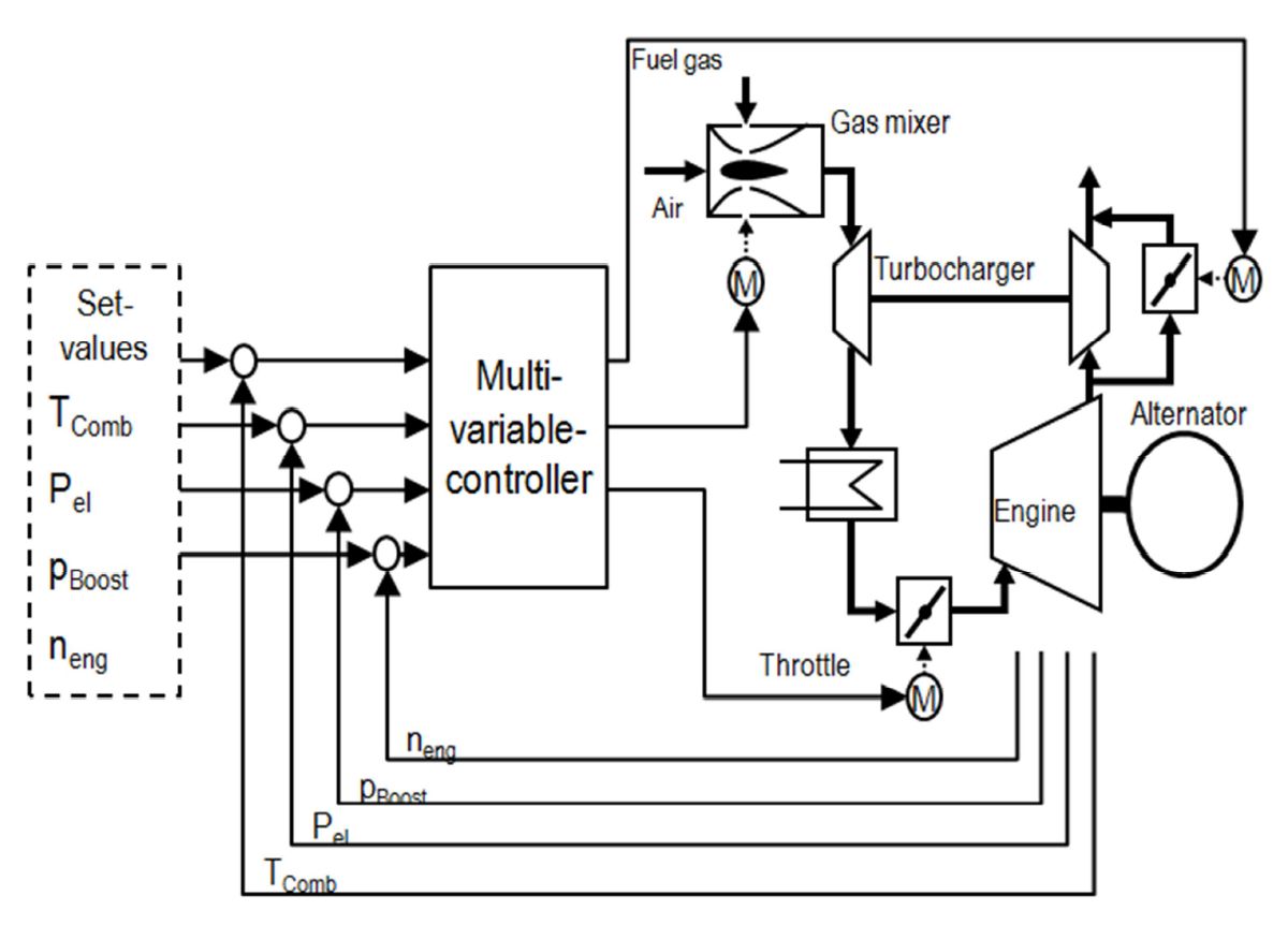
European engine exhaust emissions regulations, the Clean Air Act in the U.S. and other airquality regulations around the world made tighter engine control for exhaust emissions essential, and the necessary levels of control to meet these regulations could not be reached by manual and mechanical means. Exhaust aftertreatments such as catalytic converters were costly and were themselves sensitive to changes in operating conditions. Fortunately, at the same time government agencies were ratcheting down limits on NOx and other exhaust emissions, electronics and microprocessor technologies were evolving to the point where they could be reliably applied to large engine control systems. As it turned out, these technologies had benefits well beyond emissions reduction. Control systems today integrate multiple sensors measuring intake air pressure and temperature, exhaust temperature, detonation-induced vibration, power output, engine speed, ignition timing, and other variables down to the level of individual engine cylinders, all feeding data back to a single central microprocessor control. This control then regulates all critical functions to keep the engine operating according to parameters prescribed for the application. See Figure 1 as a schematic of a comprehensive gas power plant control system.

 

of

Figure 1: Cat Total Electronic Management System

of

Figure 2: Gas generator set transient response

of

Figure 3: Lean burn gas engine rating limits

of

Figure 4: J-gap (left) and prechamber (right) spark plugs

of

Figure 5: Charge density control as installed on a G3500C island mode generator set

of

Figure 6: Cylinder temperature–based control with individual cylinder timing control

of

Figure 7: Intake stroke for an Otto Cycle engine and a Miller Cycle engine

of

Figure 8: Pulse energy advanced recovery line

of

Figure 9: Methane number ranges for common compression ratios and fuel types

of

Figure 10: Typical fuel usage guide

of

Figure 11: Rich burn (stoichiometric) combustion air/fuel ratio

of
of

Figure 12: Lean burn combustion air/fuel ratio

of

Figure 13: Typical LAMBDA vs. NOx emissions map

The system is built around pre-programmed, application-specific operating maps and complex algorithms. The engine responds quickly and precisely and remains under tight control and in safe operating condition at all times, even in highly variable conditions. This means engines can operate efficiently on gas-saving lean air/fuel mixtures without lean misfire, use efficiencyenhancing higher compression ratios without detonation, and handle block loading and unloading without significant changes in engine speed, thus minimal fluctuations in frequency (or an associated voltage dip). See Figure 2, Gas Generator Set Transient Response, which shows voltage and frequency response versus time for an example model Cat G3520E.

While some engine operators accustomed to and proficient at manual engine monitoring were at first apprehensive about electronic control, the simplicity of its operation made them believers in time. There are no active engine controls to adjust or service, except that a diagnostic check of the control system is recommended at engine overhaul.

EXERTING CONTROL

Rich-burn engines (with a 10:1 to 12:1 air/fuel ratio range for a typical natural gas engine) are still used in areas of the world where emission regulations are less stringent than those in, for example, the United States and Europe. There are also applications in which rich-burn engines with simple air/fuel ratio control and three-way catalyst aftertreatment are among the only economical ways to meet local emissions rules.

In most other locations – which account for the vast majority of gas engine installations worldwide – lean-burn engines with air/fuel ratios in the range of 12:1 to 16:1 range are the preferred technology. These engines require intelligent electronic controls and a high-energy ignition system to perform efficiently and reliably.

Today’s electronic control systems are comparatively sophisticated and function around numerous variables of ambient and operating conditions. However, at the most basic levels, they include three essential functions:

  • Control of the air/fuel ratio delivered to the cylinders
  • Sensing of detonation
  • Control of ignition timing

The key engine electrical system was and still is the ignition system. In particular, correct ignition timing is critical to engine performance, emissions control, fuel efficiency and long life. Until the 1990s, ignition timing depended on magnetos, essentially miniature generators driven off engine gearing that produce electrical pulses and generate the spark that ignites the fuel in the cylinders.

Magnetos, with bearings, windings, breaker points, seals and other components subject to wear and degradation, needed regular maintenance and periodic rebuilding. Even in their later solidstate versions, magnetos were inherently limited to timing accuracy of plus-or-minus one degree per cylinder.

Timing accuracy became ever more important as users began pushing the limits of engines and generator sets, running them continuously at full rated capacity to achieve maximum output and return on investment. Under those conditions, detonation became a major concern. Engine manufacturers developed electronic systems to sense detonation and automatically retard the engine ignition timing to compensate, but it was difficult to integrate the technology with magnetobased ignition systems. Ignition also became more critical as manufacturers developed lean-burn engines, since the lean air/fuel charge took greater spark energy to ignite.

The first electronic ignition systems, environmentally sealed inside housings and with no moving parts to wear out, delivered timing accurate to within plus-or-minus 0.1 degree. These systems, still widely used and available on new production engines, deliver a reliable, high-energy spark and are better able to address detonation. In simple terms, a sensor monitors a reference point on the cam gear and indexes off one cylinder. By detecting the location of the reference point, the system “knows” the precise position of each piston in the combustion cycle and produces the spark with the optimum pre-programmed timing.

Next came detonation-sensitive timing, integrated with the ignition control module. In this system, an accelerometer is mounted on the engine block, in most cases able to monitor each individual cylinder. This device detects vibration caused by the explosion of the fuel and air mixture in the cylinder. If the vibration detected is outside of the normal frequency range, as in the case of detonation, the microprocessor instructs the ignition control to retard the timing until the detonation is eliminated and the combustion vibration signature returns to the normal range.

The ignition system knows when to produce the spark by information that it gets from two sources. The first source is a map supplied by the engine manufacturer that is stored in the engine control module, and the second source is information it gets from active sensors mounted on the engine. The active sensors provide real-time feedback about the conditions in which the engine is operating – temperatures and pressures – and when specific activities are occurring. These sensors provide information to the engine control module that contains the map. The map compares the sensor data with data taken under controlled laboratory conditions at the time of the engine development to determine what adjustments may be needed to keep the engine in the proper operating range.

For example, the ignition system operates at a location on the map that allows for the required NOx emissions level, and includes a ‘safety factor’ to allow for variations in fuel and environmental conditions (primarily temperature and humidity). The application of electronic controls has allowed for safe and reliable engine operation while at the same time operating closer to the engine’s design limits. This precise control thus allows for significantly enhanced engine power and lower emissions with no detrimental effect on maintenance costs or engine durability. See Figure 3.

DELIVERING THE SPARK

Besides being more precise, modern ignition systems are more robust, generating the higher voltages and higher-energy sparks needed to ignite lean fuel mixtures. Here, advances in spark plug technology play a meaningful role.

There are two basic approaches to ignition in lean-burn engines: Open chamber (as in traditional Otto cycle engines) and pre-combustion chamber. In the pre-combustion chamber engine, the spark from the j-gap spark plug first ignites a rich fuel mixture in a small chamber (the precombustion chamber) built into the cylinder head. This flame then propagates outward to the cylinder and ignites the larger, much leaner air-fuel charge. The advantage to this approach is that it tends to yield somewhat better fuel economy (typically about one percent) than the open chamber design. The disadvantage is that the pre-chamber needs service at regular, relatively short intervals, increasing maintenance downtime. The approach also requires high fuel pressure, typically about 35 psi (241 kPa) to the prechamber, which means adding a gas compressor skid to the engine or generator package.

The open chamber lean-burn system often uses a pre-chamber spark plug design that admits intake air and fuel through small orifices in the spark plug (see figure 4). Upon ignition, flame is ejected through those same orifices into the cylinder. It requires no additional maintenance and operates on 1.5 to 5 psi (10 to 35 kPa) fuel, available from a typical natural gas service. The open chamber cylinder design also allows for faster response to changes in load.

CONTROLLING THE MIX

Electronic control also helps ensure that the air/fuel mix ignited in the cylinders is at the optimum ratio for efficiency and emissions. The first air-fuel ratio controllers used simple feedback loops in which a sensor measured the oxygen content as a percent of the exhaust flow in the engine exhaust stream and sent a signal to a processor, which in turn signaled an actuator to adjust the fuel and air flow.

These systems were maintenance-intensive and often less than reliable because the oxygen sensors, exposed to extreme temperatures in the exhaust gas, tended to deteriorate over time. Today’s systems are both significantly more reliable and much more sophisticated, exerting control at the individual cylinder level. Two basic types of air/fuel ratio control are noteworthy: 

Charge Density-Based Control. This highly reliable closed-loop control system maintains NOx emissions within a tight range under all load conditions regardless of changes in ambient conditions. Charge density control regulates the fuel mix based on the density of air/fuel charge entering the engine. Instead of an exhaust gas oxygen sensor, it has engine-mounted sensors that measure the pressure and temperature of inlet air, engine speed, load required and the engine timing. Engine control module maps are used to determine the necessary fuel flow for the desired load. The system automatically adjusts for humidity and atmospheric pressure to optimize fuel consumption and exhaust emissions while maintaining system accuracy. See Figure 5.

Cylinder Temperature-Base Control. Also referred to as Total Engine Management (TEM), this approach analyzes the temperature of individual cylinders and quickly changes the fuel mix accordingly by combined adjustment of the gas mixer, engine throttle and exhaust wastegate. Because NOx emissions correspond directly to cylinder temperature and the time the gases are exposed to it, this method is highly effective for NOx control. The control responds quickly to fuel quality variations while keeping emissions strictly regulated. Uniform temperatures reduce mechanical stress on the individual cylinders so that peak pressure and thus efficiency can be maximized. This method allows for uniform power per cylinder, enabling full power density from each cylinder and maximum power rating on the engine. The system also includes cylinder-bycylinder detonation sensing and timing control. See Figure 6.

OTHER ENHANCEMENTS

Beyond electronic control, a variety of innovations are taking gas engine performance to new levels.

Fine-tuned Engines. While most engines are purchased essentially off the shelf with an accessory package based on published ratings and a price list, a second production model has emerged: Customization of individual engine/generator sets to fit the application. In this model, users provide a fuel sample, describe the ambient conditions and altitude, and specify the application and key operating objective (e.g. top fuel economy, lowest emissions, block loading capability). The manufacturer then custom designs and builds an engine system to fit those specific criteria.

The breadth of customization is considerable. For example, the manufacturer’s application engineers can select from a variety of compression ratios, pistons with different swirl capability for specific fuel types, different turbochargers and nozzle or ring configurations, and site-specific air systems and engine timing maps. The custom units are delivered with no significant difference in lead time or installed cost per kilowatt versus the traditional model.

Custom packages typically achieve better fuel economy than off-the-shelf units and do not need to be derated for ambient conditions because they are designed specifically with local conditions in mind. On the other hand, they may be less adaptable to fuel quality changes. The more extreme customization also limits flexibility to move units to a location where ambient and fuel conditions differ from the original design criteria without reconfiguration or degradation in performance. Components may need to be changed to optimize the units for the new site.

Inline Fuel Analysis. This system applies mainly to low-energy fuels like digester gas, landfill gas and coal mine methane, known to have variable heating value and contaminant content beyond levels for which the engine control system can compensate on its own.

In a landfill for example, an overcast day or a rain event may retard anaerobic activity, causing methane content to decrease and carbon dioxide content to rise. For such cases, installing a gas chromatograph in the fuel line to sense and identify the burnable hydrocarbon content of the fuel can bias the engine air/fuel ratio controller, enabling the engine to adjust for the fuel heating value or methane number to sustain performance and emissions regulation despite wide fuel variations.

Miller Cycle. The Miller cycle differs from the more traditional Otto cycle in that the intake valves close not when the piston reaches bottom dead center but at typically 10 to 15° before bottom dead center. This adjustment in the combustion cycle by itself can increase fuel efficiency by about one percent. The Miller cycle can be configured as early inlet valve close (EIC) or a late inlet valve close (LIC) version. The EIC camshaft configuration is used on most gaseous-fueled heavy-duty engines. As the piston continues downward with the intake valves closed, the air/fuel mixture expands and thus cools, increasing the detonation margin. See Figure 7.

A greater detonation margin in turn enables a higher compression ratio of 14:1 or 15:1, versus 11:1 or 12:1 for the Otto cycle. The higher compression ratio allows for a higher expansion ratio in the cylinder, making better use of fuel and increasing fuel efficiency. Delivering a full air-fuel charge in a shortened intake interval does require more efficient turbochargers that deliver rapid airflow; thus Miller cycle engines tend to have less altitude and ambient temperature flexibility.

Optimized Air and Exhaust Flow. Some advanced engines have inlet and exhaust systems tuned to enable low-loss, highly efficient airflow. A technology called Pulsed Energy Advanced Recovery Line (PEARL) uses flow-optimized exhaust pipes that convey a more constant exhaust mass flow to the turbochargers. Each PEARL module evacuates the exhaust of two cylinders. Exhaust flow is timed to keep the turbocharger spinning at the optimum speed over the engine’s desired operating load range. Consistent exhaust mass flow leads to uniform backpressure so that all cylinders operate at the same power level. Precise ignition timing, automatically adjusted by cylinder for fuel quality changes, augments this process. See Figure 8.

Advanced Metallurgy. Metal alloy composition in critical cylinder components has been refined to reduce wear and extend service life. These material changes especially affect pistons, valves and valve seats, cylinder heads and bearing surfaces. In addition, some engine models have been designed specifically for low-energy fuels and are “hardened” against acid-forming fuel impurities. Bright metals that are vulnerable to acid corrosion are replaced in certain components with corrosion-resistant materials. For example, aftercooler cores made from copper and aluminum in standard natural gas engines are made of stainless steel in low-energy fuel versions; camshaft bearings use brass backing instead of steel backed aluminum.

SERVICE TRENDING

Engine technology advances are not limited to engine hardware and electronics – the latest maintenance tools and methods also help users optimize service intervals and detect and correct operating anomalies before downtime from unplanned maintenance and repairs occur.

Service trending can significantly enhance engine capacity factor. Rather than perform maintenance ‘by the book’ (completing tasks at relatively short, generic service intervals exactly as outlined in the owner’s manual), more enlightened operators use tools like wear analysis and oil and fluid analysis to develop trends and determine over time the optimum service intervals for the engine in the specific application. Service trends may indicate longer service intervals are available that reduce downtime for planned maintenance. Trending might also indicate that shorter intervals are required to help head off excess wear and reduce the risk of failures. Shorter intervals are common where lower-quality fuels are being used.

In addition, engine control systems support sophisticated diagnostics that can help head off trouble. The systems trigger alarms and fault codes for a wide range of issues – such as excessive exhaust temperature even in a single cylinder, or an air-fuel ratio outside a specified range. Laptop computer-based tools then can be used to examine fault codes and observe operating trends. Those tools also can be used to change engine operating characteristics. For example, manufacturers’ latest enhancements to the engine operating maps, or changes in the maps to suit a specific application, can be added with simple flash programming without opening the control module.

GETTING TO WORK

Today’s control technologies and other advances give operators more opportunities than ever to deploy gas engines profitably in many applications. Engine and power generation equipment dealers offer knowledge and experience to help choose the most appropriate units for a given purpose and get the most output from them at the optimum cost throughout the product lifecycles.

APPENDIX

A Few Basics

Engine control essentially boils down to a series of tradeoffs – accounting for air temperature and humidity, altitude, fuel characteristics, cylinder compression ratio, ignition timing, and other factors to achieve the desired results in power output, fuel efficiency, and emissions.

One key control objective is to extract the maximum power without pushing the engine into an uncontrolled form of combustion called detonation. In normal gaseous fuel combustion, the spark from the spark plug ignites the air-fuel mixture in the engine cylinder, and a flame front spreads out smoothly, consuming all of the fuel in the cylinder in an orderly fashion while imparting energy to the piston at the right time to create maximum power. To optimize fuel consumption and maximize the power contribution, fuels with different heat values and different types of entrained inert gases need to be timed differently due to variations in flame speeds.

When detonation (“knocking”) occurs, the flame front begins to spread from the spark plug, but as the fuel oxidizes and pressure builds up, “end gases,” typically at the outside edges of the cylinder, combust spontaneously. Depending upon the level of detonation, this can greatly increase the cylinder pressure, possibly to the level of damaging cylinder components. Since the maximum power in the cylinder is generated earlier than normal in the power stroke, this detonation also reduces power output. If not controlled, detonation does serious damage to the piston and other engine components.

Factors that affect detonation include fuel characteristics (heat value and associated burn times), compression ratio, fuel mixture temperature, ignition timing, engine load, and air/fuel ratio. A critical variable is the fuel methane number, an evaluation of the rate of oxidation of the fuel and an expression of resistance to a detonation. Pure methane, which burns very slowly and smoothly and has high resistance to detonation, is assigned a methane number of 100. Hydrogen, on the other hand, burns very quickly and explosively and has very low resistance to detonation – it is assigned a methane number of zero.

Every fuel can be assigned a methane number based on its content of gases like methane, ethane, propane, hydrogen and other hydrocarbon gases. The higher a fuel’s methane number – the more slowly it burns and the more it behaves like pure methane – the better it resists detonation. Some fuel constituents are more resistant to detonation than methane. Noncombustible gases entrained in the fuel also can help elevate the methane number. Biofuels, for example, often contain CO2, created as a byproduct of anaerobic digestion. CO2 acts as a fire retardant (the reason it is used in many fire extinguishers) and has the effect of slowing down the flame speed in the cylinder. Since the methane number is a comparison of the burn rate of fuel to that of methane and hydrogen, it is possible for a fuel to have a methane number higher than 100. All other factors being equal, as methane number decreases, the engine is more likely to experience detonation.

Compression ratio is another critical variable. The higher the compression ratio – the more the fuel is compressed in the cylinders – the greater the expansion ratio and the greater the power output and energy efficiency. However, fuel methane number affects the engine’s ability to operate at a high compression ratio without causing detonation. A fuel with a low methane number (a high tendency toward detonation) may require lowering the compression ratio or retarding the ignition timing (burning the fuel later in the combustion cycle). The net effect is that fuel efficiency is reduced, and the power rating may need to be reduced, as well.

The below figure shows the relationship between compression ratio and methane number for common engine applications (see figure 9).

Generally, a fuel with a lower methane number is best used with a lower compression ratio. The accompanying fuel usage guide (figure 10) shows, for one engine model, the relationship between methane number, ignition timing, and engine power rating.

Effect of Methane Number on Ignition Timing and Power Rating

Methane number 30 35 40 45 50 55 60 65 70 75 80 85-100

Ignition timing (BTDC) - - - - - 16 16 16 16 20 28 28

Deration factor 0 0 0 0 0 0.75 0.80 0.85 0.88 0.92 1.00 1.00

This engine is designed to deliver its full power rating (say, 1,000 hp) on fuel with a methane number from 85 to 100. When using such fuels, the optimum ignition timing is 28° before top dead center (BTDC). Higher engine timing tends to go hand in hand with better fuel efficiency: The higher the ignition timing, the better the fuel efficiency tends to be. The deration factor of 1.0 indicates that the engine operates at its full rating. However, if the methane number falls to 75, the timing must be changed to 20° BTDC to avoid detonation, and the derating factor of 0.92 means the engine output will be 920 hp. Engine output may also be derated as ambient temperature and altitude increase.

Appendix 2: Concepts of Rich Burn and Lean Burn Engines

The terms ‘rich burn’ and ‘lean burn’ relate to the amount of excess gases in the engine cylinders with the air and fuel mixture.

The chemically ideal air/fuel mixture – called the stoichiometric mixture – is the air-fuel ratio needed to achieve complete combustion of the fuel. In other words, just the right amounts of oxygen and fuel are present so that both are fully consumed in the combustion process (see figure 11).

LAMBDA

The presence of excess air in the intake air/fuel mixture is measured by a ratio called LAMBDA.

This is a direct indication of how rich or lean the air/fuel mixture is.

A stoichiometric air/fuel ratio is a LAMBDA of 1. As the amount of excess air increases, so does the value of LAMBDA.

As the amount of excess air increases, so does the value of LAMBDA.

Rich burn

A rich burn engine is a spark-ignited engine in which the oxygen content in the exhaust stream before any dilutions is 1 percent or less by volume, measured on a dry (exhaust) basis. A rich burn engine operates at or near stoichiometric conditions (some excess air may be added to ensure complete fuel consumption). Rich burn engines have the following characteristics as compared to similarly sized lean burn engines:

  • Higher exhaust temperatures
  • Higher NOx emissions (due to higher exhaust temperatures)
  • More complete fuel consumption
  • Lower power density

When compared to lean burn engines of the same size and configuration, rich burn engines have two advantages. The biggest is the potential to apply a non-selective catalytic reduction (NSCR) aftertreatment system. This technology has been used for many years and is proven to reduce emissions (CO, NOx, unburned hydrocarbons) by upwards of 95 percent when a closed-loop aftertreatment system is applied. The NSCR is also relatively inexpensive. The second potential advantage is a lower first cost of the engine.

Lean burn

A lean burn engine is any spark-ignited engine that is not a rich burn engine. Although an engine could technically be classified as rich burn with exhaust oxygen levels as high as 4 percent, a lean burn engine operates with excess air or inert gases (like CO2 in the case of an engine operating on anaerobic digester gas). Lean burn engines have the following characteristics as compared to similarly sized lean burn engines:

  • Lower exhaust temperature
  • Lower exhaust NOx and CO emissions
  • Higher power density
  • Better fuel efficiency

The graph above shows the effects of progressively leaner air/fuel mixtures (increasing values of LAMBDA):

  • As LAMBDA increases, exhaust temperatures decrease
  • As exhaust temperatures decrease, NOx decreases
  • As LAMBDA increases, excess O2 increases
  • As LAMBDA increases and fuel efficiency decreases, and there can be more unburned hydrocarbons

NOx production is lower in a lean burn engine than in a rich burn engine – typically in the 250-500 mg/Nm3 (0.5 to 1.0 g/bhp-hr) range – allowing the lean burn engine to be used in many applications without special exhaust emissions controls.

The disadvantage of lean burn technology is that cooler, leaner exhaust gases limit how low the production of NOx can go. It can be difficult and expensive to further reduce the NOx level from a lean burn engine. This is typically done with a selective catalytic reduction (SCR) reagent-based catalyst, in which ammonia or urea is dosed into the exhaust system. This process requires additional equipment and a separate reagent storage tank, adding to operation costs.

Rich burn and lean burn engines both have roles to play in power production. The challenge is to select the technology that best suits the owner’s operating requirements as they relate to fuel economy, emissions control, power density and other factors.

About The Author

Michael A. Devine is Gas Product/Marketing Manager with the Gas Electric Power Group of Caterpillar Inc., based in Lafayette, Ind. He can be reached at Devine_Michael_A@cat.com.

Download White Paper

Download Now

Electric Power White Papers

Click to view list of Electric Power White Papers